首先,我得說明一下這是非常龐大的一個專門科目,
除了每個科系每個人所要修習的都不同以外,
關於國中、高中、高職的學分認定也都不盡相同,
有一個非常重要的重點就是,
這些學分的年限有十年的限定,
也就是說當妳修習完教育學程,考完教檢的那一年,
往前推十年,這十年間的學分才是有效的學分!
這十年間的學分才是有效的學分!
所以當自己在修學程時,
務必務必一定要推算一下自己的學分是否還可以用,
若是應屆畢業生絕對沒這個問題,
但若是先出社會再回到學校讀研究所的人,必須要先預算一下學分數,
否則會連教檢的資格都沒有,等於白白修了教程卻不能考證照。
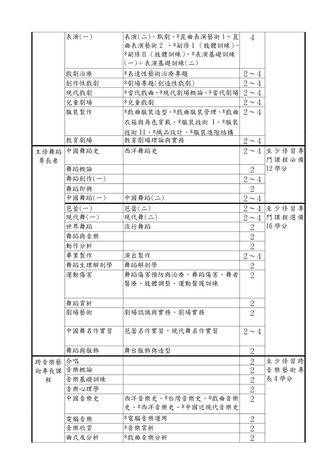
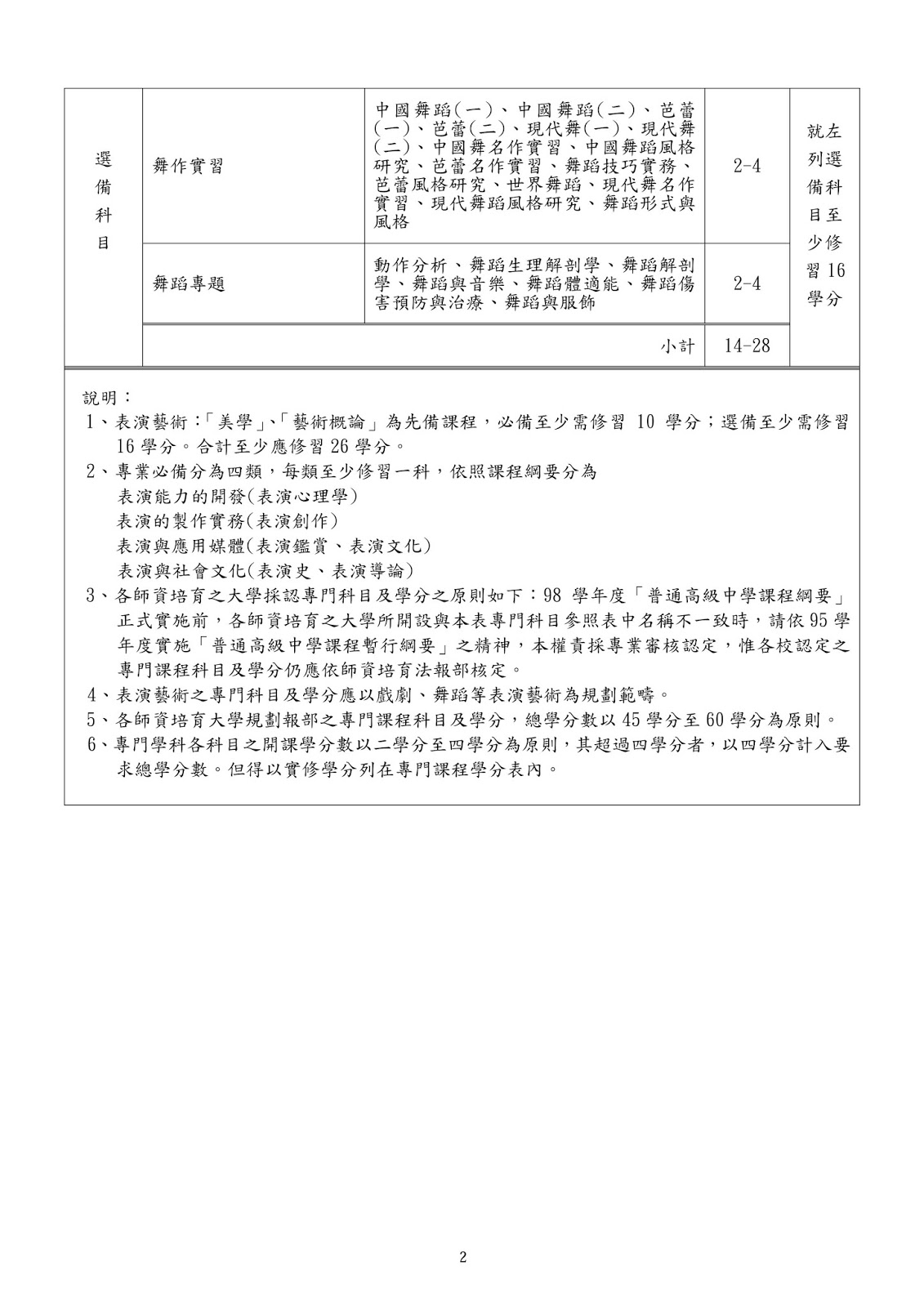
至於專門科目的分類,現在變得非常多,除了科目很細以外,
每個階段的學分認定也都不同,
這必須要搞清楚,以我表演藝術為例,
以下總共有四種認定類型:
(這些在各個師培中心一定都會有,可以詢問各校師培中心)
(一)國中學分:國民中學藝術與人文學習領域-表演藝術專長」科目學分表
(二)高中學分:「藝術生活科-表演藝術」科目及學分一覽表
(三)高職學分:高級中等學校藝術群-戲劇科教師專門科目學分表
(四)表演藝術科學分:「藝術群-表演藝術科」教師專門課程科目學分表
嗯,看完這堆應該就有人想要放棄了嗎?
其實最多人認定的是國中的學分,而國中的學分其實很好修習,
藝術類群都有「美學」與「藝術概論」這兩類必須修習,
其他的就看狀況,國中藝術類群一定都會有跨領域的學分,
像我本身是表演藝術,但我也要修習音樂和美術的各四個學分,
我當時是把所有的共同學分都先畫起來,
然後再來看看該修甚麼課,這是當時的課表。
(因為我本身是音樂,但研究所念表演藝術,所以我必須把所有表演藝術的課都修完,
不過我是把國中高中高職高中表藝全部的學分都修,其實可以不用這麼累。)
我花了兩年修學程的時間,順便也把戲劇學系的表演藝術課都修完了,
當時幾乎是從早上八點開始上課,上到晚上十點回家,一日復一日,
(感謝臺藝有夜間部讓我可以從早到晚都上課,縮短了我的修業年限。)
而這些專門學科的認定,若是在讀研究所的話,
有些學科可以抵免,不過幾乎都是要「相同課名」,
比如說我大學在音樂系有「合奏」剛好就可以抵免「合奏」的學分,
只要不超過十年,都可以跟師培中心申請學分抵免。
若真心想要走教職,一無反顧,這些功課是一定要自己做的,
希望大家都能夠找到自己想要走的路:)









請先 登入 以發表留言。